服务流程
应用场景
技术优势

经典案例
定量系统药理学 (QSP) 是生物医学研究领域的一门学科,使用数学模型和计算机模拟表征生物系统、疾病过程和药物药理学。QSP 的重点是从系统药理学的角度对药物药代动力学 (PK)、药效学 (PD) 和疾病过程的机制进行建模。 QSP 模型通常由描述药物与生物系统之间相互作用的动力学特性的 ODE 系统来定义。

图一:定量系统药理学模型中细胞和分子在多尺度空间中的运动和相互作用
不同隔室中细胞和分子的运输和相互作用。左图:QSP模型:模型包括中央区室、肿瘤引流淋巴结区室、外周区室、肿瘤区室。成熟的抗原呈递细胞处理在肿瘤区收集的肿瘤抗原,并通过淋巴管将其运输到淋巴结区,以启动幼稚细胞毒性 T 淋巴细胞 (CTL) 和 T 调节细胞 (Treg)。克隆扩增后,这些细胞通过血液循环(中央隔室)运输并渗出到肿瘤微环境中。右侧:时空 ABM 模块部分取代了 QSP 模型中的肿瘤区,以更高的粒度和空间分辨率捕捉不同亚型癌细胞和 T 细胞的动态及其相互作用。可溶性细胞因子 IL-2 和 IFNγ 的时空分布由 PDE 描述。
【1】Gong C, Ruiz-Martinez A, Kimko H, Popel AS. A Spatial Quantitative Systems Pharmacology Platform spQSP-IO for Simulations of Tumor-Immune Interactions and Effects of Checkpoint Inhibitor Immunotherapy. Cancers (Basel). 2021 Jul 26;13(15):3751. doi: 10.3390/cancers13153751. PMID: 34359653; PMCID: PMC8345161.
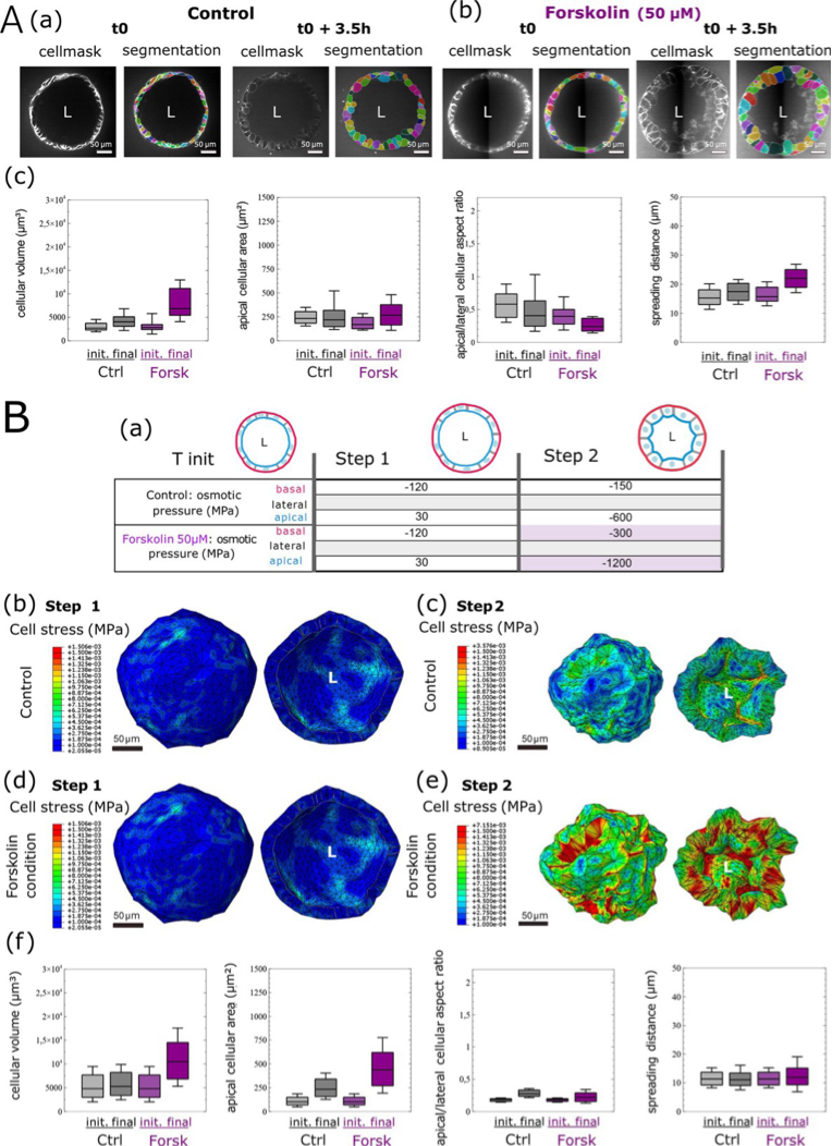
通过整合顶点和有限元方法,开发人类结肠类器官模拟模型,提高了研究塑造三维组织结构的力学和生物学因素的能力。该模型通过将顶点模型的几何框架与有限元方法的力学分析相结合来形成管腔结构。 顶点模型建立初始的空心球形结构,而获取机械力(渗透压、主动收缩、外部诱导)来动态塑造管腔,反映了其从大的球形腔体到较小的不规则腔体的生物进化。这种综合方法为研究类器官管腔形成的机械生物学提供了强有力的工具,在理解组织发育和疾病方面具有潜在的应用。

图一:人体结肠类器官有限元方法模型,模拟用福斯可林(Forskolin)增加渗透压的肿胀试验。
A:在肿胀试验过程中对类器官形态进行量化。在CellMask活体标签的基础上在共聚焦显微镜下成像,3D 细胞区室被分割为对照类器官(a)或类器官用 50 μM 浓度的福斯可林处理(b),处理前和处理后 3.5 小时。类器官形态用四种不同的分布箱线图总结了,一个类器官(对照)在初始时间和培养 3.5 小时后的细胞体积、顶端表面积、顶端/侧面纵横比和铺展距离分布。与另一个用 50 μM 的 Forskolin 处理的类器官在初始时间和处理 3.5 小时各力学行为的比较。箱线图和晶须图表示四分位数(c)。 B:用于计算机模拟膨胀试验的有限元分析加载序列示意图(a)。连续渗透压施加于计算机类器官模型的顶端(蓝色)、基底(红色)和侧面细胞表面。对 320 个细胞的虚拟类器官进行有限元方法模拟的结果,在计算机模拟类器官模型的全局或剖面视图上以亚细胞分辨率呈现应力 (MISES) 图,用于步骤 1 (b、d) 和步骤 2 (c、e),分别相当于对照 (b、c) 或肿胀 (d、e) 条件。类器官形态描述总结了四种不同的分布箱线图:模拟类器官肿胀试验的细胞体积、顶端表面积、顶端/侧面纵横比和铺展距离分布。箱线图和晶须图表示四分位数 (f)。
【1】Laussu J, Michel D, Magne L, Segonds S, Marguet S, Hamel D, Quaranta-Nicaise M, Barreau F, Mas E, Velay V, Bugarin F, Ferrand A. Deciphering the interplay between biology and physics with a finite element method-implemented vertex organoid model: A tool for the mechanical analysis of cell behavior on a spherical organoid shell. PLoS Comput Biol. 2025 Jan 10;21(1):e1012681. doi: 10.1371/journal.pcbi.1012681. PMID: 39792958; PMCID: PMC11771887.









