分子垂钓(Molecular Fishing)是通过亲和富集与质谱分析手段,筛选蛋白-小分子之间的特异性相互作用,从而发现潜在活性成分或靶点的策略。Neorabio 提供两种方向的分子垂钓服务:
以靶找药(Target-based fishing):以已知蛋白或靶标为基础,从天然产物或小分子混合物中筛选潜在结合分子,适用于先导化合物发现、活性验证等。
以药找靶(Ligand-based fishing):以已知小分子为诱饵,从细胞、组织或蛋白质组中捕获潜在结合靶点,常用于机制研究、靶点识别等。
Neorabio 提供从实验设计、蛋白/小分子固定化、孵育富集,到 LC-MS/MS 分析与数据挖掘的一站式服务,帮助用户从复杂体系中高效获取功能性分子或靶点信息。
服务流程
以靶找药方向:
[靶标蛋白表达与固定化] → [小分子/天然产物样品孵育] → [洗脱结合小分子] → [LC-MS/MS检测] → [数据分析] → [交付候选化合物]
以药找靶方向:
[小分子修饰与固定化] → [与蛋白质组孵育] → [捕获结合蛋白] → [洗脱并检测] → [数据分析] → [交付潜在靶点]
应用场景
天然产物或化合物库中活性成分筛选
已知先导分子潜在作用靶点识别与机制验证
多组分药物作用机制研究(如中药、代谢物)
药物重定位与off-target效应识别
蛋白互作网络构建及候选靶点功能注释
小分子工具化合物开发及抗体靶点验证
技术优势
同时支持“以靶找药”与“以药找靶”两种实验路径
支持多种固定化策略与蛋白表达纯化服务
高灵敏度、高分辨率质谱平台,适应复杂样品检测
可整合网络药理学与AI筛选进行结果深度挖掘
可拓展至后续功能验证实验、分子对接、动力学模拟等一体化服务
技术团队在天然药物、蛋白组分析、药物靶点研究方面经验丰富

经典案例
药物新靶点发现-葛根素
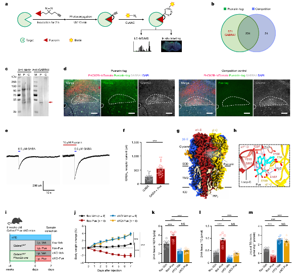
葛根素是葛根中活性成,能够减少脂肪吸收,但具体分子机制不清晰;Nature杂志发表,天然化合物葛根素,它可以模拟迷走神经背侧运动核-迷走神经通路的抑制,从而减少脂肪吸收。该研究表明天然化合物葛根素可以灭活 DMV 神经元并通过 GABAA受体抑制脂肪吸收,从而揭示一种减少脂肪吸收的适用药物。

分子探针的设计与合成

葛根素探针钓靶及空肠投射的DMV神经元控制脂肪吸收和体重增加
【1】Lyu, Q., Xue, W., Liu, R. et al. A brain-to-gut signal controls intestinal fat absorption. Nature 634, 936–943 (2024). https://doi.org/10.1038/s41586-024-07929-5.
交付内容
靶点垂钓检测报告及收集垂钓液体质谱鉴定报告
交付内容









